2024届毕业生招聘简章
一、公司简介
中建电力建设有限公司成立于 2008年,是中国建筑股份有限公司与其子公司中国建筑第二工程局有限公司各出资2.3亿元,依托“中建二局核电建设分公司”,全面整合了中建系统内优势专业资源,高起点组建的专业化公司。公司总部位于广东省深圳市,目前公司设置17个职能部门,下属多个核电项目及团队、4家分公司(南方、基础设施、华中、新能源)、1个核电后台运营服务基地(龙川核电基地管理中心)。
“中建电力”是中建集团唯--家、核系统外唯--家具备核电站核岛、常规岛土建-体化施工管理资质与能力的企业,也是我国少数几个承建过核电、火电、风电、水电、光伏发电、垃圾发电等所有类型电厂并同时掌握施工技术的企业之一。
二、区域布局
核电项目区域辐射广东、广西、浙江、山东、辽宁
南方分公司总部:深圳 主营区城辐射大湾区
基础设施分公司 总部:深圳 主营区域不受限制,重点深耕长三角、大湾区
华中分公司 总部:郑州 主营区域辐射河南省
新能源分公司 总部:北京 主营区城不受限制,重点深耕西北地区
北方区域营销中心 总部:山东济南 主营区域辐射渤海湾的山东省、河北省辽宁省等北方区域
龙川核电基地管理中心 总部:河源 主营区城广东省
三、区域布局




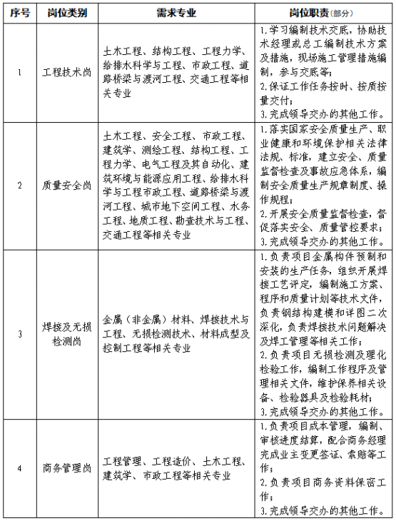
四、招聘要求
1.在校期间学习成绩良好;
2.中共党员、学生千部、有相关实习经验者优先;
3.身体健康,形象气质佳;
4.具有良好的团队合作精神,有较好的学习能力,责任心强,能吃苦耐劳服从管理;
5.工作有条理,组织纪律观念强,能够遵守企业的各项规章制度:
6.工作地点服从分配、调配。